中超天津津门虎球员于洋暴力行为遭停赛4场 罚款

作者:CMD368日期:2026-03-19浏览:来源:CMD368体育

8月22日,中国足球协会官网发布两则关于球员违规行为的处罚决定。中超联赛天津津门虎队球员于洋在比赛中实施暴力行为,被处以停赛4场并罚款4万元的处罚;中甲联赛延边龙鼎队球员许波因辱骂裁判被停赛6场,罚款6万元。这两起事件分别发生在中超第23轮和中甲第18轮比赛中,引发广泛关注。

于洋的违规行为发生在8月18日中超第23轮第177场赛事中,山东泰山队与天津津门虎队的比赛在济南奥体中心体育场进行。根据裁判员报告、比赛监督报告、视频回放及听证会结果,当比赛进行至第90+2分钟时,天津津门虎队5号球员于洋在裁判鸣哨停止比赛后,对对方球员实施暴力行为,用手掐住其颈部。这一举动不仅严重违反体育道德,更可能引发双方球员大规模冲突。

中超天津津门虎球员于洋暴力行为遭停赛4场 罚款

比赛画面显示,于洋的暴力行为导致现场气氛一度紧张,裁判员随即出示红牌将其罚令出场。中国足协纪律委员会在处罚决定中明确指出,于洋的行为已构成"暴力行为",依据《中国足球协会纪律准则》相关规定,给予其停赛4场并罚款4万元的处罚。该决定同时强调,此类行为严重破坏比赛秩序,必须予以严惩。

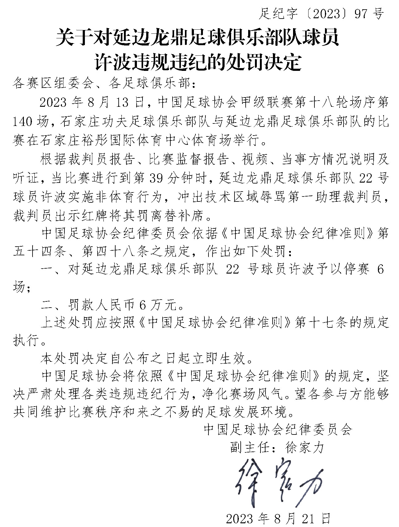
另一起违规事件发生在8月13日中甲第18轮第140场赛事中,石家庄功夫队与延边龙鼎队的比赛在石家庄裕彤国际体育中心举行。根据裁判员报告、比赛监督报告、视频资料、当事人说明及听证会结果,延边龙鼎队22号球员许波在第39分钟时冲出技术区域,对第一助理裁判员实施辱骂行为。裁判员随即出示红牌将其罚离替补席。

中超天津津门虎球员于洋暴力行为遭停赛4场 罚款

中国足协纪律委员会在处罚决定中指出,许波的行为属于"非体育行为",且其辱骂裁判的行为严重违反《足球竞赛规则》和《中国足球协会纪律准则》。根据相关规定,许波被处以停赛6场并罚款6万元的处罚。该决定特别强调,球员应尊重裁判权威,任何辱骂裁判的行为都将受到严厉惩处。

两起处罚决定均明确指出,中国足球协会将严格依照《中国足球协会纪律准则》处理各类违规违纪行为。在处罚决定中,足协特别强调要"坚决严肃处理各类违规违纪行为,净化赛场风气"。相关负责人表示,当前足球发展环境来之不易,任何破坏比赛秩序的行为都将受到法律和纪律的双重约束。

值得注意的是,这两起事件均涉及球员在比赛中的不当行为,反映出当前足球比赛中仍存在部分球员纪律意识淡薄的问题。足协在处罚决定中特别指出,球员应时刻保持职业素养,遵守比赛规则,维护良好的竞技环境。同时,足协也呼吁各俱乐部加强球员教育,切实履行管理责任。

根据足协公布的处罚决定,所有处罚措施均将严格执行。对于洋的停赛处罚将从其下一场正式比赛开始执行,而许波的停赛处罚同样将从其下一场正式比赛起生效。同时,罚款金额将通过银行转账方式缴纳,确保处罚措施的落实。

这两起处罚决定的公布,标志着中国足协在维护赛场秩序方面的持续努力。通过公开处罚决定,足协不仅对违规球员起到警示作用,也为其他球员和俱乐部敲响警钟。未来,足协将继续完善纪律审查机制,确保各项处罚措施落实到位,为足球运动的健康发展营造良好的环境。



联系方式

CMD368体育·(中国)集团-官网

业务电话 : 14802485836

网址:www.xuanangyuju.com

地址:浙江省金华市武义县白洋街道沈宅村

Copyright © 2025 CMD368体育·(中国)集团-官网 版权所有